A NVNTLabs, desenvolvedora chinesa de periféricos para jogos, revelou um projeto para o adaptador SDEX2M2 para o console Nintendo Switch 2. Ele permitirá o uso do slot MicroSD Express para conectar uma unidade de estado sólido M.2 NVMe. O projeto de código aberto ainda está em desenvolvimento, mas usuários interessados já podem visitar a página da NVNTLabs no GitHub e ver informações detalhadas sobre os componentes e circuitos utilizados.

Fonte da imagem: Tech Hunter no Bilibili
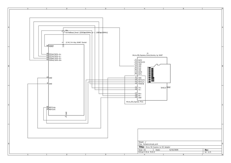
De acordo com os desenvolvedores, o adaptador proposto é “possível porque o slot MicroSD Express no Nintendo Switch 2 suporta o padrão SD Express 7.1, que fornece uma interface PCIe Gen3 x1 completa e usa o protocolo NVMe para comunicação”. Basta mapear os pinos correspondentes do slot MicroSD Express para um SSD M.2 2230 NVMe padrão, e “nenhuma tradução de protocolo é necessária, já que tudo é controlado pelo controlador host do Switch 2”.
Os desenvolvedores observam que há vários aspectos do design do SDEX2M2 que precisam de melhorias. O problema potencial mais sério é o risco de danos ao console ao conectar um SSD de alta potência. A NVNTLabs alerta que apenas “dispositivos M.2 2230 NVMe de baixa voltagem e baixo consumo de energia” devem ser usados. Além disso, apesar de sua aparência, este adaptador não pode ser usado em dispositivos mais antigos com um slot para cartão MicroSD comum, como o Nintendo Switch original.
Fonte da imagem: NVNTLabs
No momento, o projeto oferece uma oportunidade real de conectar armazenamento rápido e espaçoso ao console Switch 2. No entanto, a interface PCIe também pode ser usada para conectar outros dispositivos – por exemplo, adaptadores de rede, placas de captura de vídeo, placas de som externas, aceleradores de IA ou GPUs. De acordo com as especificações oficiais, o Nintendo Switch 2 é equipado com uma GPU baseada na arquitetura Nvidia Ampere, semelhante à placa de vídeo móvel de entrada GeForce RTX 2050. Talvez faça sentido considerar a possibilidade de conectar uma placa de vídeo externa (eGPU) à interface PCIe Gen3 x1?
A principal limitação neste caso é a largura de banda relativamente baixa da interface PCIe Gen3 x1 – até 8 Gbps. Interfaces USB4 (até 40 Gbps) ou OCuLink (até 64 Gbps) são geralmente usadas para conectar placas de vídeo externas. Além disso, uma modificação adicional do Switch 2 será necessária para usar a eGPU em vez da solução gráfica integrada. Só o tempo dirá se os entusiastas conseguirão implementar uma modificação tão impressionante no console de jogos.